同期论坛引爆展会①:室内防水/公共建筑/国内既有建筑改造/培训师继续教育/新产品表彰干货奉上丨2024中国防水展
2024-10-1619

论坛由中国建筑防水协会、上海市勘察设计协会室内设计分会主办。论坛上4位专家分享了建筑室内防水工程市场情况与技术。
北新防水有限公司民建业务部产品经理杨帅介绍了北新室内装修与防水维修系统研究与应用。科顺民用建材有限公司应用技术经理杨俊解析了室内防水贴砖一体化解决方案。中国建筑防水协会专家委员会委员胡骏教授级高工分享了建筑室内防水常见问题及解决方案。大禹防水建材集团有限公司民建技术服务部经理孙海松阐述了大禹家装防水基辅材产品应用与解决方案。

论坛上,4位专家就公共建筑及交通枢纽围护系统技术进行了分享:山东思达建筑系统工程有限公司副总经理陈玉山分享了KEE高耐久屋面系统解决方案。江苏凯伦建材股份有限公司华南区总工程师郑燕群介绍了通规下金属屋面防水系统技术发展展望。嘉兴史瓦森光电科技有限公司董事长李松讲解了单层屋面系统紧固件的选型及标准。万华化学集团股份有限公司工程应用专家张桂宝的演讲题目是《外墙装饰节能一体化系统及案例分析》。

中国建筑防水协会秘书长朱冬青、副会长(深圳市防水行业协会会长)瞿培华、副秘书长胡希宝,项城市人大常委会主任刘体峰,项城市政协原副主席、二级调研员、防水协会党委书记、会长王养岭等领导嘉宾出席本次论坛。论坛上,5位专家就国内既有建筑改造及城市更新市场与技术发表了看法。中国建筑防水协会副会长、深圳市防水行业协会会长瞿培华介绍了修缮领域的市场分析及防水新机遇。宏源防水科技集团有限公司华东运营中心修缮事业部部长詹乃俊分享了既有建筑屋面改造防水保温一体化施工应用。上海三棵树防水技术有限公司防水市场总监李笑侠的演讲题目是《“修缮焕新,建筑长青”——三棵树七位一体产品体系》。河南豫漏建筑集团有限公司董事长靳海风介绍了防水修缮材料及创新商业模式探索。河南省龙岳抗渗科技有限公司总经理侯泽龙分享了地下建筑空间渗漏灾害问题的现状及治理方法分析。广告:桂湖防水

广告:雨中情

广告:豫宏集团




培训会由中国建筑防水协会主办,聚集了数百名建筑防水行业注册培训师及业内相关人士100余人参会。3位嘉宾就行业培训师新议题展开演说。会议由中国建筑防水协会行业部培训主任刘莉主持。


胡骏
中国建筑防水协会专家委员会委员胡骏教授级高工从屋面工程改造与防水、室内改造工程与防水、外墙改造工程与防水、加装电梯改造与防水、地下空间改造防水等方面介绍了我国既有建筑改造中值得关注的防水技术。
张勇
中国建筑防水协会总工程师张勇研究员以“欧洲屋面技术发展探讨”为题,从技术、市场、屋面工培养三方面介绍了欧洲防水技术发展探讨。他总结称,技术理念上,工程需要(可靠、耐久)为导向,注重使用功能和服役环境条件的影响;在市场机制方面,需要系统服务商+保证保险+工人技能培训体系的良性互动与发展。
奥地利联邦经济商会专家、国际屋面联合会防水委员会主任Hans-Peter Springinsfeld对世界青年屋面工大赛比赛机制和规则进行了全解析。随着一个上午的时光悄然飞逝,各培训师以及听众们仿佛仍然意犹未尽。防水行业的相关人员受益匪浅。此次培训会极大的提升了各位培训师的综合素质,以便于今后相关行业培训及管理等工作的顺利进行,也为未来防水行业的施工技能的稳步发展打下了坚实的基础。中国国际屋面和建筑防水技术展览会“优秀新产品”表彰活动

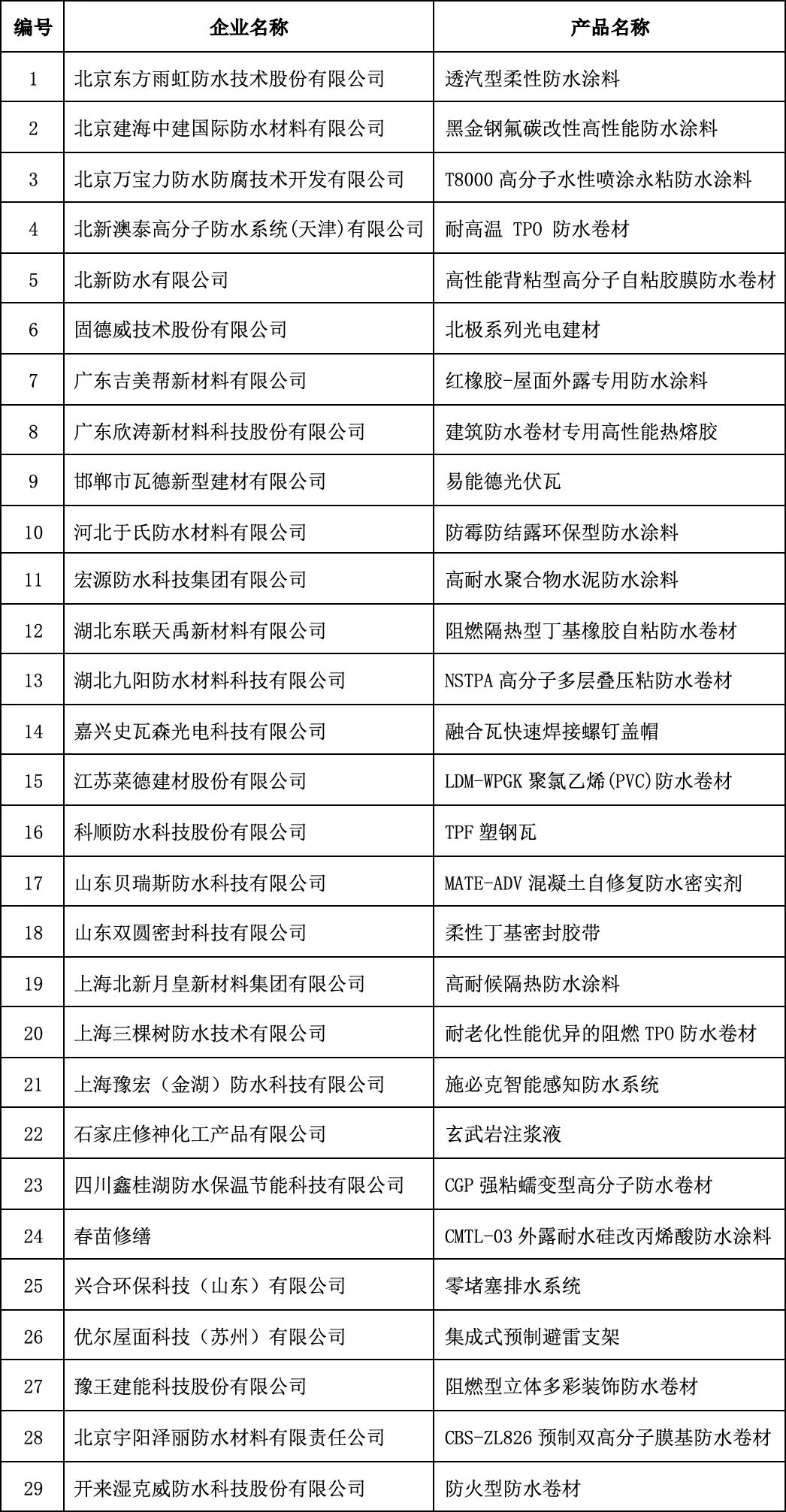
10月16日上午,2024中国国际屋面和建筑防水技术展览会“优秀新产品”表彰活动在上海国家会展中心5.2馆内中国建筑防水协会展位举行。中国建筑防水协会驻会副会长陈岳首先致辞并介绍了举办优秀新产品颁奖活动的意义以及协会评奖的概况。经过组委会,2024中国防水展共评选出29家优秀新产品,随后,中国建筑防水协会秘书长朱冬青、驻会副会长羡永彪、驻会副会长陈岳为获奖的29家优秀新产品颁奖。


点我访问原文链接